BCB 712 Spring 2015
Instructor: Dr. Hemminger

This planned schedule lists the topics we'll cover with links to the presention materials, and readings and assignments due dates. Their are no required textbooks for this course, as part of my effort to educate using freely available materials. All readings are available electronically, and linked from this page. Readings should be read before the class they are listed for. Assignments are due two hours BEFORE the start of the class they are listed for. They should be posted on the class work page.

 

Tuesday
2/10

Before our first Class, please read through course web pages, add yourself to the course listserv, and put your information in the class roster by 9am of first day of class.

Introduction (course pages, class work webpages). Everyone should be able to access the class work pages for the first class.
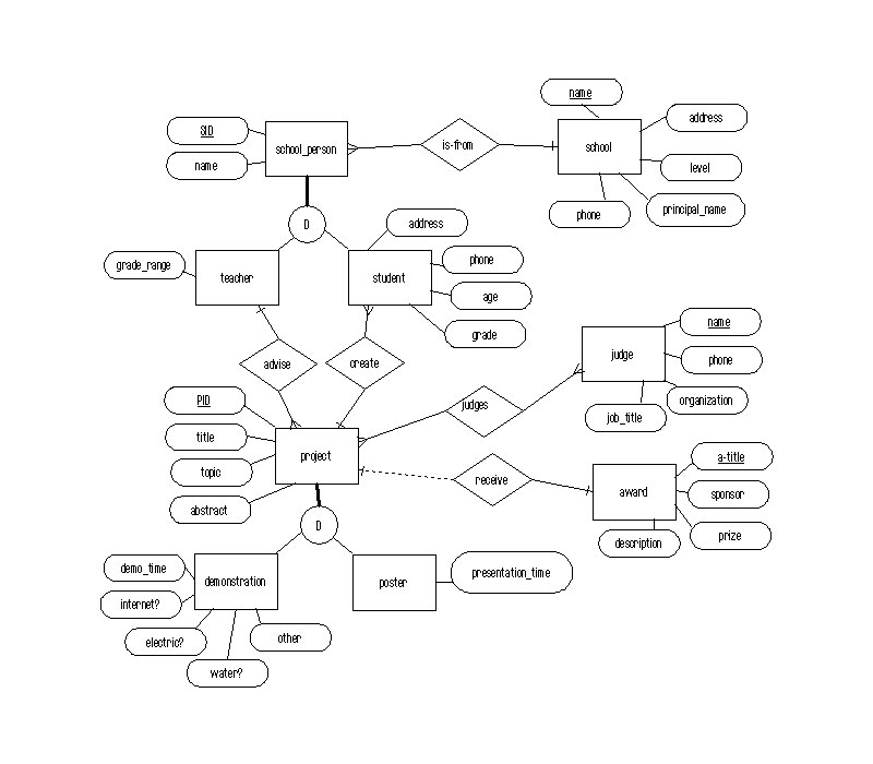
ER Model
Relational Model

Example ER Diagrams:
ER Diagram Example 1
ER Diagram Example 2

Things to do today:
1) Put your Exercise 1 (Sports Exercise)
on class work pages. Be sure you're enabled to edit the class work pages.
2) Download MySQL Workbench to your machine; best to do on campus with fast network connection. Takes up to 5 minutes. Install this on your machine. You can get help from our TA at Tuesday's class to install it (but make sure you have already downloaded it).

Thursday
2/12

Review Exercise 1 (Sports Exercise) work. (Put your work on the wiki by Monday 12 noon). We will review with you in class.
A1 is assigned.
ER diagram to DDL Example

Review SQL querying
Practice connecting to MySQL server on SILS

Resources for MySQL:
Command Line MySQL Getting Started (reference only, deprecated)
DataBase Input File for our SQL exercises



  YYY

Tuesday
2/17

SQL Lecture Notes
MySQL Reference Card
Examples and exercise
Practice SQL examples
Exercise 2

Instructions on connecting to the GO database.
The GO database
The GO database guide
The GO schema autodoc
Exercise 3
1. Get all the genus with more than 10 species.
2. Get the counts of gene products grouped by database that belong to the genus from the question above
3. Find all the genes in goat (species.common_name) that are directly annotated to "nucleus"
Go Database Setup Instructions

Thursday
2/19

Assignment: A1 is DUE.

Assignment 2 assigned.



Tuesday
2/24

XML
XSLT
XML Examples
PHP Example
Assignment 3 assigned
Bourret Reading on Discussion about when to use XML versus RDMS.

Thursday
2/26

Review A1. Continue discussion on XML related technologies.



 

Tuesday
3/3

Assignment 2 due.

Digital Libraries, Standards, Scholarly Publishing, Open Access. In-class exercise.
Scholarly Communications in a changing world
Digital Scholarship

Thursday
3/5

Assignment 3 due.

Assignment 4 is assigned.

ILS Overview
Classification
Indexing for Searching

Tuesday
3/10

SPRING BREAK


Thursday
3/12

SPRING BREAK


Tuesday
3/17


Assignment 5 is assigned.
A5 is due Thursday March 26th by 12 noon. Put your work on Class Work Page

Thursday
3/19

Assignment 4 is DUE 12 noon March 25th.

Information Seeking Lab: Guest Lecturer Barries Hayes of HSL. Meet in HSL 227 instead.
Metadata
Vocabularies
Ontologies
CTSA/TraCS campus resoure



Return to the top of the page


This page was last modified on August 21, 2008, by Bradley Hemminger. Address questions and comments about this page to him at bmh@ils.unc.edu.
© 2004-present Bradley M. Hemminger